35进制计数器设计Quartus仿真
名称:35进制计数器设计Quartus仿真
软件:Quartus
功能:
35进制计数器的设计与实现要求
1、按照模块化层次化,自顶向下的设计与自底向上的实现进行;
2、提交各层次的原理图和仿真图;
3、输出计数结果以2位842BCD码的形式给出
FPGA代码Verilog/VHDL代码资源下载:www.hdlcode.com
演示视频:
设计文档:
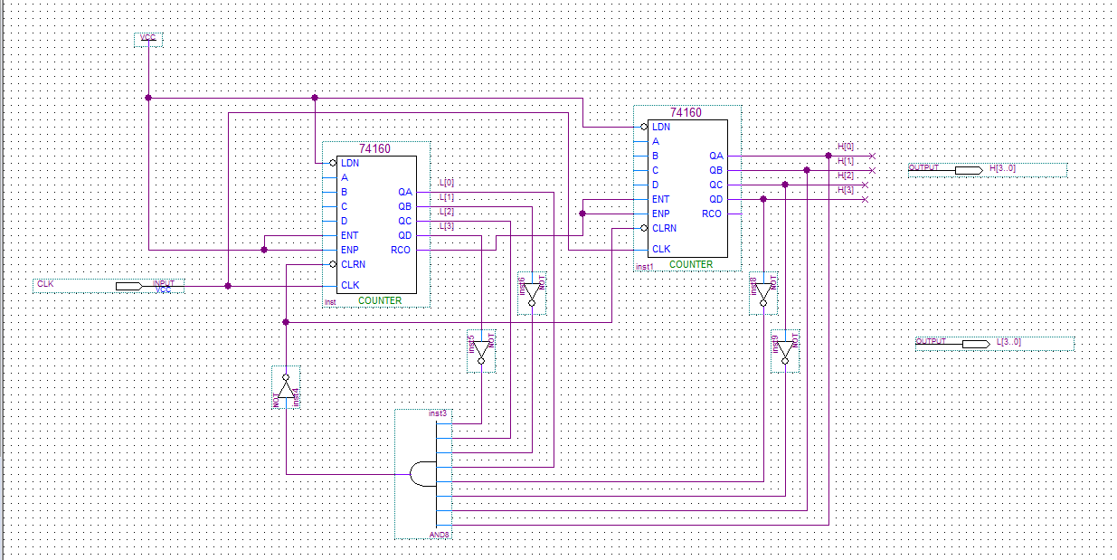
1. 设计原理
设计35进制计数器,即计数0~34,输出用2位8421BCD码显示。设计思路如下:在使用2片74160芯片设计,74160是10进制计数器,通过俩片74150组合可以设计为35进制。一片74160作为个位计数,一片作为十位计数,当个位计数到9时,十位加1,若个位为5且十位为3时表示计数到35.此时将系统复位清零,即重新开始0~34计数。
2. 工程文件
Quartus9.0版本

3. 电路图

4. 编译

5. 仿真图



二进制显示


代码文件(付费下载):
![]()
发表评论
模板文件不存在: ./template/plugins/comment/pc/index.htm